江苏体育频道app

山东6686体育有限公司 >> 新闻资讯 >> 行业动态 >> 市场监管总局办公厅关于进一步做好住宅老旧电梯更新有关工作的通知

市场监管总局办公厅关于进一步做好住宅老旧电梯更新有关工作的通知

发布者:admin

各省、自治区、直辖市和新疆生产建设兵团市场监管局(厅、委):

为做好超长期特别国债资金支持的住宅老旧电梯更新工作,全力保障居民安全、便利乘梯,现就有关事项通知如下:

一、统筹安全性与经济性,切实保障电梯质量安全性能

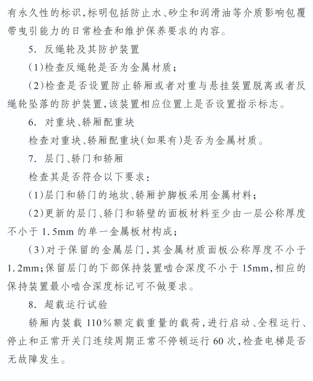
各地市场监管部门要督促电梯制造单位切实落实生产主体责任,为住宅老旧电梯更新提供质量过硬、价格合理、售后优质的电梯产品。一要严格选型配置。制造单位为更新电梯选配的驱动主机、控制系统、门系统、悬挂装置、反绳轮等部件,其安全性能指标不得低于现行安全技术规范和相关专项要求(见附件1),超载运行试验时能够全过程无故障运行,确保具有足够的安全裕量和耐用性。二要合理节约利旧。电梯制造单位签订合同前,要对住宅老旧电梯进行现场勘测,制定更新方案。原有电梯的导轨(含支架)、铸铁对重块(含对重框架)、轿架、层门(含门套、地坎)等质量安全性能较高、使用寿命较长、有继续利用价值的零部件,更新中应当能留尽留、能用尽用,既节约成本又缩短工期。对经制造单位评估安全性能不符合要求,确实不能保留的,要留存相应勘测证明材料。对产权人不同意保留的,要留存相关见证件。三要强化质量保障。更新电梯在质量保证期限内存在质量问题的,电梯制造单位应当负责免费修理或者免费更换。鼓励电梯生产单位提供整机质保和长期全包维保不低于5年的售后服务。

二、加强技术把关与服务,严格实施电梯监督检验

各地市场监管部门要督促特种设备检验机构对住宅老旧电梯更新进行安装监督检验时,严格执行《电梯监督检验和定期检验规则》(TSG T7001—2023)等安全技术规范。保留旧部件的电梯更新,实施安装监督检验。一要严格实施重要试验项目。在安装单位实施限速器—安全钳联动试验、曳引能力试验、制动性能试验等载荷试验项目时,检验人员应当现场观察确认,相关音像记录应当清晰记录试验载荷、观察确认等情况,并长期保存。二要提升检验服务质量。检验机构要增强服务意识,优化办理流程,在受理检验申请、现场检验、出具报告等环节提高工作质效,压缩工作时限,便利居民出行。要加强检验人员管理,不得出现无故推诿、拖延、刁难以及违反工作纪律的行为。三要严格一致性查验。检验机构在安装监督检验时,要按照相关检验附加要求(见附件2)逐条核验,发现不符合要求的,中止检验并出具《电梯检验意见通知书》,待制造、安装单位整改后,方可继续实施检验。

三、强化责任落实,切实加强电梯使用安全管理

各地市场监管部门要会同有关部门引导产权人在住宅老旧电梯更新项目实施前,提前协商确定电梯使用管理及维保单位等事项。一要明确管理责任主体。产权人委托房屋管理单位或物业服务单位等作为电梯使用单位的,应当按照委托合同约定,确定安全使用管理责任人员和安全使用管理责任。要积极争取地方政府支持,试点建立住宅领域电梯使用管理新模式,培育包含使用管理、维护保养等全包式服务的长期责任主体,促进专业化、规模化运营。二要明确维保服务要求。电梯使用单位应当与电梯维保单位签订维保合同,约定维护保养的内容和要求,包括维护保养的时间频次、应急救援时间、双方的权责义务等。维保单位应当遵守相关安全技术规范及标准,按照合同约定提供维护保养服务,保证电梯的安全性能。三要积极运用技防手段。鼓励更新的电梯,同步配置稳定可靠的电动自行车智能阻止系统,助力防范住宅安全隐患。

四、严格监管履职,切实做好安全监管和宣传引导

各地市场监管部门要加力推进电梯安全筑底行动,强化对更新电梯监督检验、使用管理、维护保养的监督检查。同时,按照地方政府部署,配合有关部门做好住宅老旧电梯更新工作的宣传引导。一要加强行政执法。对检验机构及其检验人员违反法律法规、不按照安全技术规范进行检验等行为,要依法依规及时查处,并公开处理结果。对相关带载检验项目,发现检验人员未按照安全技术规范要求进行现场观察确认的,应当视为情节严重的违法情形予以查处。二要加强信息共享。对日常检查、检验中发现存在严重事故隐患的住宅电梯,特别是无日常管理、无固定维保单位、无维修资金的电梯,要将相关信息定期转送有关部门。

本通知自印发之日起施行。对于本通知印发之日(含)后办理施工告知的超长期特别国债资金支持的更新电梯,应当满足本通知的要求。

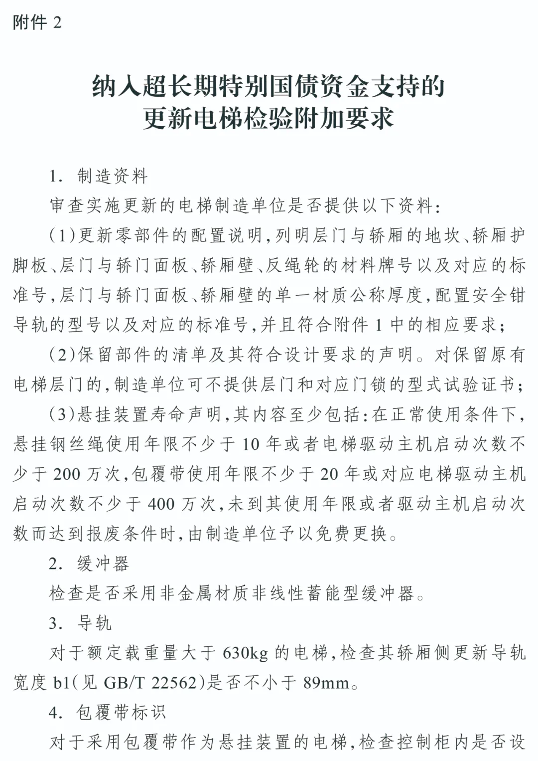
附件:1.纳入超长期特别国债资金支持的更新电梯专项要求

   2.纳入超长期特别国债资金支持的更新电梯检验附加要求

市场监管总局办公厅关于进一步做好住宅老旧电梯更新有关工作的通知市场监管总局办公厅关于进一步做好住宅老旧电梯更新有关工作的通知市场监管总局办公厅关于进一步做好住宅老旧电梯更新有关工作的通知市场监管总局办公厅关于进一步做好住宅老旧电梯更新有关工作的通知


联系我们

公司山东6686体育有限公司

手机 / 电话88888888 / 88888888 /
88888888

E-mail88888888

地 址山东省泰安高新区一天门大街泰山科技产业园

版权所有 © 山东6686体育有限公司
备案号:****
技术支持:千橙网络(15865388890)

版权所有 © 山东6686体育有限公司 营业执照信息公示

备案号:****

技术支持:千橙网络(15865388890)

友情链接: 中国体育平台   3377体育网站平台登录   体育招商平台   广东体育+ app   注册体育平台送